Psychiatric Disorders
A pilot study examining a ketogenic diet as an adjunct therapy in college students with major depressive disorder

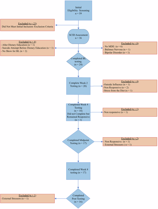
This pilot study explored the use of a well-formulated ketogenic diet (WFKD) as an adjunct therapy in college students with major depressive disorder (MDD). Sixteen (10 women, 6 men) out of 24 students completed the 10–12-week intervention while continuing standard treatment, including counseling and/or medication. The dietary program included personalized nutrition counseling, provision of ketogenic-friendly foods, and daily blood ketone monitoring.
Participants followed a low-carbohydrate diet aimed at maintaining nutritional ketosis (β-hydroxybutyrate levels ≥ 0.5 mM). The study assessed depression symptoms, global well-being, body composition, blood biomarkers, and cognitive performance before, during, and after the intervention.
Key Results
Depression symptoms:
- Patient Health Questionnaire (PHQ-9) scores decreased by 69%
- Hamilton Rating Scale for Depression (HRSD) scores decreased by 71%
- None of the participants had moderate or severe depression at the end of the study
Well-being:
- WHO-5 well-being scores increased nearly 3-fold
- None of the participants reported a decline in well-being
Body composition:
- Average weight loss was 6.2% (approximately 11 lbs/5 kg)
- Fat mass decreased by 13% (approximately 7.3 lbs/3.3 kg)
- Lean body mass decreased modestly by 2.4 lbs/1.1 kg
Blood biomarkers:
- Leptin levels decreased by 52%
- Brain-derived neurotrophic factor (BDNF) increased by 32%
- No significant changes in insulin resistance or most inflammatory markers
Cognitive performance:
- Improvements observed in:
-
- Auditory verbal learning (episodic memory)
- Oral symbol digit test (processing speed)
- Pattern comparison test (processing speed)
-
- Other cognitive measures showed no significant change
Adherence and safety
- Nutritional ketosis was maintained on 73% of reported days
- Minor side effects (e.g., headache, cramps) were resolved with electrolytes
- 7 of 8 participants dropped out for reasons unrelated to difficulty adhering to the diet.
This study demonstrates that a WFKD can be feasibly integrated with standard depression treatments in college students and may contribute to improvements in mood and overall health. Larger, controlled trials are needed to confirm these findings and determine long-term effects.